2026年上半年中小学教师资格考试(笔试)将于2026年3月7日举行,考生网上报名于2026年1月9日—12日进行。现就有关事项公告如下:
一、报名条件
申请在海南省报名参加中小学教师资格考试(笔试)的人员应遵守宪法和法律,热爱教育事业,具有良好的思想品德;符合申请认定教师资格的体检标准;符合海南省认定中小学教师资格规定的条件,同时符合以下(一)(二)(三)条的有关条件:
(一)报考对象
1.户籍在海南省内的社会人员;
2.持有海南省有效期内居住证的社会人员(办理回执不能作为报名依据);
3.在海南省就读或海南省户籍在外省就读的全日制普通高等学校三年制三年级在校生、四年制三年级及以上在校生、五年制四年级及以上在校生、初中起点五年制“3+2”五年级在校生、高中起点五年制“3+2”四年级及以上在校生、“专升本”本科段在校生,可以报名参加与本人毕业时取得学历层次相应科类的教师资格考试;全日制在校研究生可以报考各学段教师资格考试;
4.在海南省服役的现役军人和武警(报名时在“居住证申领地”一栏选填服役所在地);
5.在海南省生活、居住的港澳台居民,凡遵守《中华人民共和国宪法》和法律,拥护中国共产党领导,坚持社会主义办学方向,贯彻党的教育方针,根据自愿原则,可以参加中小学教师资格考试。考生应持有公安机关签发有效期内的港澳台居民居住证或港澳居民来往大陆通行证或五年有效期内的台湾居民来往大陆通行证。
(二)学历要求
1.报考幼儿园教师资格的应当具备大学专科毕业及以上学历,2011年及以前入学并取得毕业证书的我省中等职业学校学前教育专业(幼师班)学生,也可报考幼儿园教师资格;
2.报考小学教师资格的应当具备大学专科毕业及以上学历;
3.报考初级中学、高级中学、中等职业学校文化课和专业课教师资格的应当具备大学本科毕业及以上学历;
4.报考中等职业学校实习指导教师资格的应当具备中等职业学校毕业及以上学历,并具有相当于助理工程师及以上专业技术职务或中级及以上工人技术等级。
上述所有学历要求均为“毕业”,“结业”“肄业”均不符合教师资格认定的学历要求。
(三)被撤销教师资格的人员,5年内不得报名参加考试;受到剥夺政治权利,或故意犯罪受到有期徒刑以上刑事处罚的,不得报名参加考试。参加教师资格考试有作弊行为的人员,3年内不得再次参加教师资格考试。
二、报名要求
(一)报名前应认真阅读本公告的内容,确保本人符合我省中小学教师资格考试(笔试)的报考条件。
(二)确保本人报名信息填报真实、准确,不得弄虚作假。
考生在我省参加笔试报名时,必须做到以上两点要求,否则即使获得教育部教育考试院颁发的中小学教师资格考试合格证明,也不能在我省完成中小学教师资格认定,由此而产生的一切后果由考生本人负责。
三、报名办法及时间
(一)报名办法
我省中小学教师资格考试(笔试)采用网上报名、网上审核、网上缴费的办法,考生报名不需要现场递交材料。
(二)报名时间
1.网上报名:2026年1月9日10:00—12日16:00。
2.审核时间:2026年1月9日10:00—13日16:00。
注:1月12日16:00前已提交过报名信息的考生,在审核期间内可以重新提交,等待审核。1月13日16:00之后,所有考生均无法提交报名、审核信息。请考生合理安排,预留充足的审核及修改提交重报的时间。
特别提醒:(1)网上审核仅对考生的报考条件进行审查,考生姓名、照片、报考科目的准确性由考生自己负责。一经审核通过,报考信息不得更改。
(2)审核结果以报名网站反馈为准。审核过程无短信提示,请考生在时间节点内关注报名网站和电子邮箱的提示说明信息。为更好地服务考生,审核未通过的具体意见还将通过电子邮件反馈考生,请留意报名时所留电子邮箱。
注:受网络环境影响,考生有可能收不到电子邮件。因此电子邮件提示仅供参考,不作为审核工作的提示依据。请考生务必在审核期间关注报名网站的审核状态。报名人数较多时,审核状态可能会一直显示“待审核”,请考生耐心等待。
3.缴费时间:审核通过即可缴费(已完成缴费的,概不退费),缴费截止时间为2026年1月14日24:00,逾期不能缴费。没有在规定时间内交纳考试费的考生将按未报名处理,逾期不再受理补报。缴费完成的状态以报名网站反馈为准,请考生在缴费截止前关注确认。如重复缴费,后期报名网站会自动退费。
(三)报名流程
1.报考2026年上半年中小学教师资格考试(笔试)均需进行网上注册。考生登录中小学教师资格考试网(http://ntce.neea.edu.cn)注册用户,注册信息必须与证件信息一致。每个手机号只能注册一次,并接收短信验证。有关考试标准、《考试大纲》可通过网站免费下载。
2.签署诚信考试承诺书。
3.按网站提示填写个人信息,上传本人照片。
照片要求:
本人近6个月以内正面彩色证件照,白色背景;不允许戴帽子、头巾、发带、墨镜;照片中显示考生头部和肩的上部;照片上应该看到人的额头及两耳轮廓;照片不大于200K,jpg/jpeg格式。如照片过大,建议使用图画、Photoshop、ACDsee等工具,将照片进行剪裁压缩。照片将用于准考证以及考试合格证明,提供的照片图像须真实表达本人近期的素颜相貌,照片不能美颜和PS处理,不能用翻拍的照片,请考生严格按照要求上传。双胞胎考生不得上传同一张照片。照片不合格的考生将不能通过审核。照片示例如下:

4.填报报考信息,提交审核。
5.上网查询报名资格审核结果。
6.登录报名网站,网上支付报名考试费。
四、收费
根据《海南省物价局海南省财政厅关于核定我省教师资格考试收费标准的通知》(琼价费管〔2015〕302号)精神,我省中小学教师资格考试(笔试)所有类别收费标准均为70元/科。收费采取网上缴费方式,网上支付银行列表见附件1。
五、报名注意事项
(一)考生报名参加我省中小学教师资格考试(笔试),必须符合我省中小学教师资格考试(笔试)报名条件,并如实填写报名信息。如因考生提供虚假、错误信息造成笔试、面试、认定等后续环节不能完成,后果由考生承担。
(二)考生须本人登录中小学教师资格考试网站进行报名,并对本人所填报的个人信息和报考信息的真实性、准确性、有效性负责。禁止委托培训机构或学校团体代替报名,如因违反而造成信息有误,责任由考生本人承担。
(三)考生在网上报名时,请务必根据所报类别选择对应的考区或高校考点,否则将不能参加考试,由此造成的后果由考生本人负责。
(四)中小学教师资格考试为全国统一考试,考试时间、地点均不可随意变更。如与考生的其他考试或工作、学习等时间发生冲突,请考生自主选择,责任自负。
(五)所有考生(含以前参加过中小学教师资格考试的考生)报名前需要重新进行注册、填报个人信息和上传个人照片(照片不符合要求,将不得参加考试),重新注册操作不影响考生已获得的笔试和面试成绩。
(六)考生忘记密码可通过以下三种途径重置密码
1.自助重置密码
考生可通过回答注册时预设的“密码保护问题”自助重置密码。
2.短信获取密码
考生可通过报名注册时所填写的手机号码短信获取密码(手机短信为考生重新获取密码的重要途径,在参加中小学教师资格考试期间,请考生慎重更换手机号码)。
3.拨打教育部教育考试院客服电话
考生可在工作时间内通过拨打教育部教育考试院客服电话进行密码重置(客服电话010-82345677)。
(七)考生在考试期间姓名、身份证件号码有变更的,须本人携带户口本(原件)、身份证(原件)到省考试局办公楼201室提出变更申请登记,由教育部教育考试院统一变更。
特别提醒:
1.面试报名开始前5个工作日至面试报名结束期间不予受理;
2.面试报名结束后,姓名、身份证件号码有变更的,上半年受理时间截止到5月31日,下半年受理时间截止到12月31日;
3.取得《中小学教师资格考试合格证明》后,考生个人信息有变更的,应在认定环节按各级教师资格认定机构要求办理信息更正;
4.考生未及时申请信息变更,造成不能考试、认定的,责任自负。
(八)准考证由考生自行登录报名网站下载、打印,打印准考证开放日期:3月2日—7日。
六、考区和高校考点设置
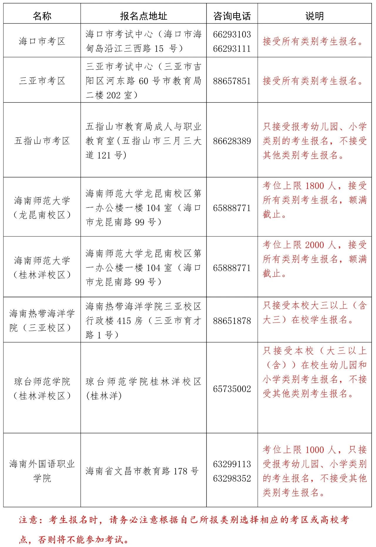
我省共设海口市、三亚市、五指山市等3个考区和海南师范大学(龙昆南校区、桂林洋校区)、海南热带海洋学院(三亚校区)、琼台师范学院(桂林洋校区)和海南外国语职业学院等4所高校考点,报名结束后海口市、三亚市、五指山市等3个考区根据实际报名情况设置中学考点,考生参加考试的考点名称和地址以准考证上的为准。现将考区和高校考点信息公布如下:

七、笔试科目及考试时间安排

八、部分专业和科目的说明
(一)初中、高中、中职文化课类别的心理健康教育和特殊教育学科专业,笔试科目为初、高中《综合素质》(代码:301)和《教育知识与能力》(代码:302),以上科目的学科知识与教学能力暂不进行笔试,在面试时一并考核。
(二)小学类别的心理健康教育、信息技术和小学特殊教育专业,笔试科目为小学《综合素质》(代码:201)和小学《教育教学知识与能力》(代码:202)。
(三)音、体、美专业的笔试科目一(中小学《综合素质》)和科目二(小学《教育教学知识与能力》或中学《教育知识与能力》)实行单独编码,小学类别的代码为201A、202A,初中、高中、中职文化课类别的代码为301A、302A。取得201A、202A合格成绩的人员,只能报考小学音、体、美专业的面试,取得301A、302A合格成绩的人员,只能报考初中、高中、中职文化课音、体、美专业的面试。201、202、301、302科目成绩,可相应替代201A、202A、301A、302A科目成绩,但201A、202A、301A、302A科目成绩不能替代201、202、301、302科目成绩。
(四)各类别笔试、面试科目对应情况见附件2。
九、违规处理
中小学教师资格考试属于“法律规定的国家考试”。参加教师资格考试有违规行为的,将按照《国家教育考试违规处理办法》认定和处理,作弊考生依据《教师资格条例》的相关规定3年内禁止参加教师资格考试。如情节严重、触犯刑法,将报送公安部门,依法处理。
十、公布成绩和颁发证书
笔试成绩查询开放日期4月17日,届时考生可登录中小学教师资格考试网(http://ntce.neea.edu.cn)查询本人的考试成绩。考生如对本人的考试成绩有异议,可在考试成绩公布后10个工作日内携带本人身份证和准考证到省考试局办公楼201室提出复核申请。成绩复核仅核对登记分数是否准确。笔试单科合格成绩有效期为2年。
笔试和面试均合格者由教育部教育考试院颁发中小学教师资格考试合格证明。中小学教师资格考试合格证明有效期为3年。中小学教师资格考试合格证明是考生认定中小学教师资格的必备条件。
为确保考生顺利参加笔试,请注意海南省考试局网站(http://ea.hainan.gov.cn/)发布的相关信息。



